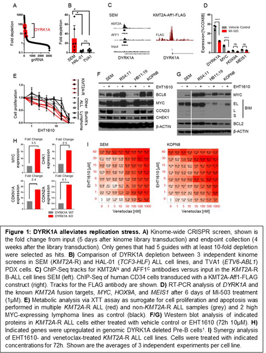
Background:KMT2A-rearranged (R) ALL is associated with chemoresistance, relapse, and poor survival with a frequency of 75% in infants and 10% in children and adults with ALL. Current intensive multiagent chemotherapy regimens induce significant side effects, yet fail to cure many patients, demonstrating continued need for novel therapeutic approaches. We performed a kinome-wide CRISPR screen and identified DYRK1A as required for KMT2A-R ALL cell survival, but not in other high risk ALL genetic subtypes. DYRK1A is a member of the dual-specificity tyrosine phosphorylation-regulated kinase family and has been reported as a critical oncoprotein in a murine Down syndrome model of megakaryoblastic leukemia. DYRK1A negatively regulates cell proliferation and induces quiescence. Paradoxically, genetic deletion or pharmacological inhibition of DYRK1A upregulates the cell cycle regulator CCND3 and increased numbers of B cells in S-phase, yet also significantly reduces cell proliferation. The specific role of DYRK1A in ALL has not been reported.
Results: We assessed the importance of DYRK1A deletion in a focused screen of 14 previously identified kinases. Meta-analysis of ChIP-Seq data from two KMT2A-AFF1 cell lines and a human KMT2A-Aff1-FLAG transduced ALL model demonstrated direct binding of both N-terminal (KMT2AN) and C-terminal (AFF1C) and the FLAG-tagged KMT2A-fusion to the DYRK1A promoter. To assess if KMT2A fusion directly regulates DYRK1A expression, we treated SEM cells with the menin-KMT2A disrupter MI-503 and identified that the KMT2A fusion protein is a positive regulator of DYRK1A. Pharmacologic inhibition of DYRK1A with EHT1610 demonstrated potent leukemic cell growth inhibition, demonstrating that DYRK1 could be a new therapeutic target in KMT2A-R ALL. To further elucidate the mechanism of DYRK1A function, we treated several KMT2A-R ALL cell lines in vitro with EHT1610, which resulted in accumulation of CCND3 as expected. In addition, we detected upregulation of the positive cell cycle regulator MYC and the replication stress response molecule CHK1. In a second experiment, we validated the upregulation of MYC and identified significant upregulation of the proapoptotic protein BIM. Strikingly, meta-analysis of gene expression data from Dyrk1a-deleted murine pre-B cells isolated from a conditional Dyrk1a knockout mouse model also demonstrated increased levels of MYC and CHK1, validating that the EHT1610 mediated upregulation of MYC or CHK1 is a specific effect induced by DYRK1A inhibition. Western blot analysis demonstrated that KMT2A-R ALL cell lines have constitutive activation of pH2AX. Based on these data, we hypothesize that DYRK1A-mediated upregulation of CCND3 and MYC forces the cells to proliferate, which significantly increases replication stress and causes apoptosis, as evident by upregulation of CHK1 and BIM. To test if targeting the interaction of BIM with BCL2 will have an increased apoptotic effect when combined with EHT1610, we treated two KMT2A-R ALL cell lines with increasing concentrations of EHT1610 and the BCL2 inhibitor venetoclax. Strikingly, we observed a synergistic effect with both drugs, suggesting that combining these inhibitors has superior anti-leukemic activity.
Conclusions: DYRK1A and MYC are positively regulated by the KMT2A fusion protein in KMT2A-R ALL and negatively regulate each other. Pharmacologic inhibition of DYRK1A resulted in significant growth disadvantage of KMT2A-R ALL cells due to increased MYC and CHK1 proteins that induce replication stress. While further in vivo studies are needed, we predict that combining DYRK1A inhibition with venetoclax may be a novel precision medicine strategy for KMT2A-R ALL that is translatable to the clinic for patients with these high-risk leukemias.
Tasian:Gilead Sciences: Research Funding; Aleta Biotherapeutics: Membership on an entity's Board of Directors or advisory committees; Incyte Corporation: Research Funding.
Author notes
Asterisk with author names denotes non-ASH members.

This feature is available to Subscribers Only
Sign In or Create an Account Close Modal